天津海韵安全卫生评价监测有限公司

科学 务实 担当 进取 安全评价,环境监测,职业卫生
24小时服务热线: 13920214288

安全项目公示

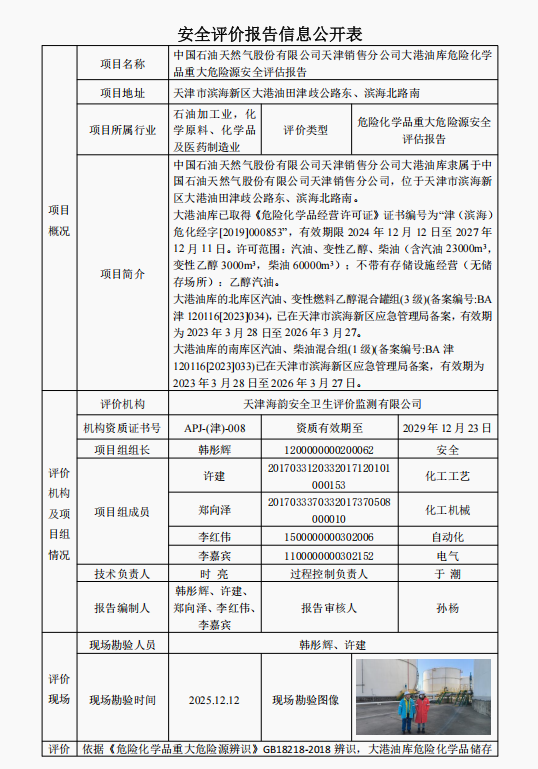
中国石油天然气股份有限公司天津销售分公司安全评价报告信息公开表

作者: 超级管理员 来源: 本站 时间:2026-02-28 16:13:34

image.png

image.png

分享到:
网站首页 走进海韵 行业动态 业务范围 项目展示 信息公开 联系我们